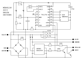
Module Delta. Un composant électronique permettant de convertir les locos conventionnels en système multi-trains DELTA de Märklin HO. Toutes les locomotives Märklin avec moteur à collecteur tambour ou à disque peuvent être converties. Les locos qui sont converties peuvent fonctionner avec les transformateurs conventionnels quand l’adresse est placée à zéro, le DELTA Control ( 6604 ), DELTA Control 4f ( 66045 ), la DELTA station ( 6607 ) ou l’unité Control Unit (6021) digitale. Les lumières changent en fonction de la direction. L’intensité de la lumière est proportionnelle à la vitesse de la locomotive. Dimensions 36 x 21 x 4.

| Address | DIB 1 | DIB 2 | DIB 3 | DIB 4 |
|---|---|---|---|---|
| 2 | off | on | on | on |
| 6 | on | off | on | on |
| 8 | off | off | on | on |
| 18 | on | on | off | on |
| 20 | off | on | off | on |
| 24 | on | off | off | on |
| 26 | off | off | off | on |
| 54 | on | on | on | off |
| 56 | off | on | on | off |
| 60 | on | off | on | off |
| 62 | off | off | on | off |
| 72 | on | on | off | off |
| 74 | off | on | off | off |
| 78 | on | off | off | off |
| 80 | on | on | on | on |
